이 영역을 누르면 첫 페이지로 이동
리치의 편입컨설팅 블로그의 첫 페이지로 이동

리치의 편입컨설팅

페이지 맨 위로 올라가기

리치의 편입컨설팅

모집요강,경쟁률,합격점수,추가합격 등 편입정보 제공

국민대 편입 2021학년도 모집요강 간편하게 보자!

  • 2020.11.29 15:15
  • 편입 모집요강/2021학년도 모집요강

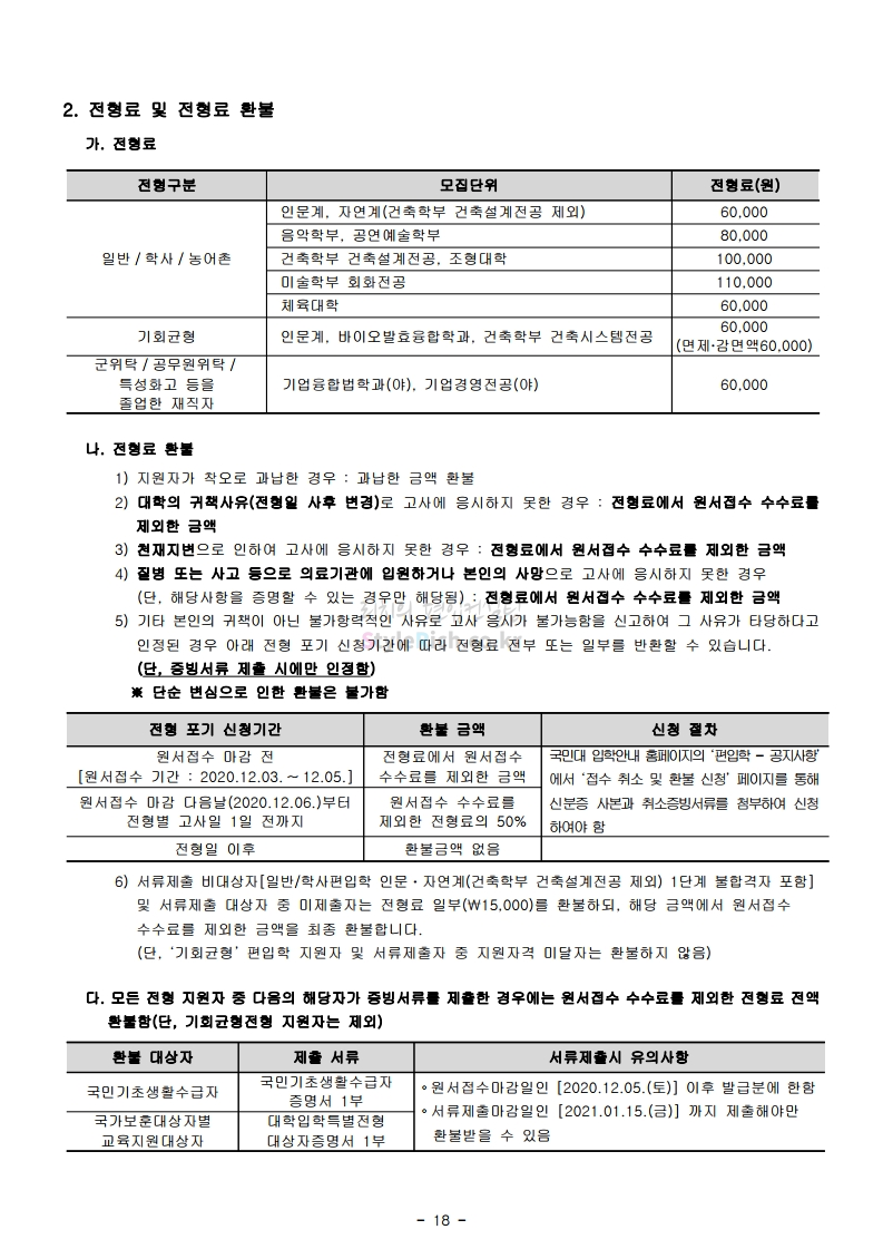
2021학년도 국민대 편입 모집요강(2020.11.27 기준)을 간편하게 확인하세요.

 

PC나 모바일에서 이미지를 클릭(터치) 후 이미지의 좌우측을 클릭(터치)하면 모집요강의 순서를 앞뒤로 넘길 수 있습니다. 좌측 클릭(터치)는 이전 페이지, 우측 클릭(터치)는 다음 페이지 입니다.

 

* 최종 모집요강 발표 이후에도 내용의 일부가 변경될 수 있으니 지원 전 반드시 국민대 입학처의 모집요강을 확인 바랍니다.

 

 

2021학년도 국민대 편입 모집요강 다운받기

2021학년도_1학기_편입학_모집요강.pdf
0.43MB

 

<출처: 국민대>

 

 

11월2일, 국민대 "차세대 통합정보시스템"이 찾아 온다
저작자표시 비영리 변경금지 (새창열림)

'편입 모집요강 > 2021학년도 모집요강' 카테고리의 다른 글

단국대(천안) 편입 2021학년도 모집요강 간편하게 보자!  (0) 2020.12.02
한국항공대 편입 2021학년도 모집요강 간편하게 보자!  (0) 2020.11.29
가천대 편입 2021학년도 모집요강 간편하게 보자!  (0) 2020.11.27
서울대 편입 2021학년도 모집요강 간편하게 보자!  (0) 2020.11.26
2021학년도 건국대 편입 전형변경이 갖는 의미는?  (0) 2020.10.18

댓글

이 글 공유하기

  • 구독하기

    구독하기

  • 카카오톡

    카카오톡

  • 라인

    라인

  • 트위터

    트위터

  • Facebook

    Facebook

  • 카카오스토리

    카카오스토리

  • 밴드

    밴드

  • 네이버 블로그

    네이버 블로그

  • Pocket

    Pocket

  • Evernote

    Evernote

다른 글

  • 단국대(천안) 편입 2021학년도 모집요강 간편하게 보자!

    단국대(천안) 편입 2021학년도 모집요강 간편하게 보자!

    2020.12.02
  • 한국항공대 편입 2021학년도 모집요강 간편하게 보자!

    한국항공대 편입 2021학년도 모집요강 간편하게 보자!

    2020.11.29
  • 가천대 편입 2021학년도 모집요강 간편하게 보자!

    가천대 편입 2021학년도 모집요강 간편하게 보자!

    2020.11.27
  • 서울대 편입 2021학년도 모집요강 간편하게 보자!

    서울대 편입 2021학년도 모집요강 간편하게 보자!

    2020.11.26
다른 글 더 둘러보기

정보

리치의 편입컨설팅 블로그의 첫 페이지로 이동

리치의 편입컨설팅

  • 리치의 편입컨설팅의 첫 페이지로 이동

검색

메뉴

    카테고리

    • 분류 전체보기 (1839)
      • 편입 모집요강 (562)
        • 2024학년도 모집요강 (42)
        • 2023학년도 모집요강 (70)
        • 2022학년도 모집요강 (60)
        • 2021학년도 모집요강 (63)
        • 2020학년도 모집요강 (47)
        • 2019학년도 모집요강 (76)
        • 2018학년도 모집요강 (64)
        • 2017학년도 모집요강 (55)
        • 과년도 모집요강 (40)
        • 2016학년도 모집요강 (45)
      • 편입 기출문제 (293)
        • 2023학년도 기출문제 (27)
        • 2022학년도 기출문제 (32)
        • 2021학년도 기출문제 (34)
        • 2020학년도 기출문제 (35)
        • 2019학년도 기출문제 (33)
        • 2018학년도 기출문제 (34)
        • 2017학년도 기출문제 (32)
        • 2016학년도 기출문제 (33)
        • 과년도 기출문제 (33)
      • 편입 경쟁률 (375)
        • 2023학년도 경쟁률 (19)
        • 2022학년도 경쟁률 (42)
        • 2021학년도 경쟁률 (56)
        • 2020학년도 경쟁률 (44)
        • 2019학년도 경쟁률 (44)
        • 2018학년도 경쟁률 (45)
        • 2017학년도 경쟁률 (44)
        • 2016학년도 경쟁률 (44)
        • 과년도 경쟁률 (37)
      • 편입 합격점수 & 추가합격 (380)
        • 2023학년도 합격점수 & 추가합격 (35)
        • 2022학년도 합격점수 & 추가합격 (52)
        • 2021학년도 합격점수 & 추가합격 (53)
        • 2020학년도 합격점수 & 추가합격 (50)
        • 2019학년도 합격점수 & 추가합격 (44)
        • 2018학년도 합격점수 & 추가합격 (40)
        • 2017학년도 합격점수 & 추가합격 (34)
        • 2016학년도 편입 합격점수 & 추가합격 (25)
        • 과년도 합격점수 & 추가합격 (47)
      • 편입 유의사항 (146)
        • 2022학년도 유의사항 (0)
        • 2021학년도 유의사항 (23)
        • 2020학년도 유의사항 (44)
        • 2019학년도 유의사항 (44)
        • 2018학년도 유의사항 (35)
      • 약대편입 모집요강 (37)
        • 2023학년도 약대 모집요강 (37)
      • 약대편입 경쟁률 (1)
      • 약대편입 기출문제 (1)
        • 2022학년도 약대 기출문제 (1)
      • 약대편입 합격점수 & 추가합격 (19)
        • 2022학년도 약대 합격점수 & 추가합격 (19)
      • 경찰대 편입 (11)
      • 편입은.. (4)
      • 이벤트 (0)
      • 취업가이드 (10)

    정보

    stylerich.co.kr의 리치의 편입컨설팅

    리치의 편입컨설팅

    stylerich.co.kr

    블로그 구독하기

    • 구독하기
    • RSS 피드

    방문자

    • 전체 방문자
    • 오늘
    • 어제

    티스토리

    • 티스토리 홈
    • 이 블로그 관리하기
    • 글쓰기
    Powered by Tistory / Kakao. © stylerich.co.kr. Designed by Fraccino.

    티스토리툴바